Présentation de l'entreprise
Organigramme et Trombinoscope
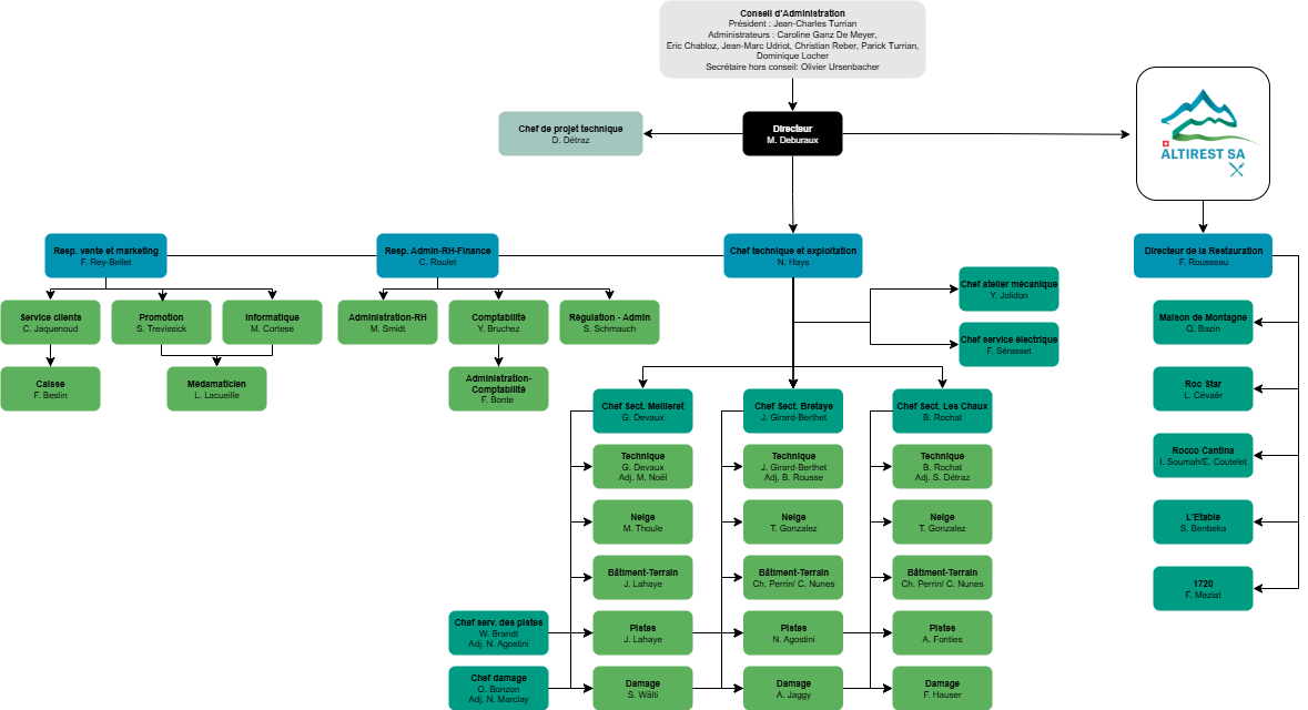
Tu trouveras ci-dessous l'organigramme de l'entreprise, qui t'as été présenté lors de la réunion d'informations, ainsi qu'un trombinoscope.
Principes directeurs
- TVGD est une entreprise indépendante et dynamique qui fournit des prestations touristiques dans les domaines transport, divertissement et restauration.
- Les prestations de TVGD sont rentables, de hautes technologies, favorables pour l’usager, fiables et sures. Il offre aux hôtes un produit de très haute qualité à un prix acceptable – à savoir aux particuliers comme aux usagers des transports publics. Le produit offert dans un paysage unique est particulièrement apprécié par le client.
- Par ses prestations de service, TVGD attire les jeunes gens et les familles tout en respectant la culture et les traditions de la région.
- TVGD tient des rapports loyaux et durables avec les hôtes, les collaborateurs, le public, ses actionnaires, les institutions publiques, les partenariats commerciaux et les organisations touristiques. Il joue un rôle actif dans le développement économique de la région. Il vise une collaboration soutenue avec les autres entreprises de transports touristiques de la région.
- Avec ses produits, TVGD encourage le tourisme d’hiver et d’été dans la même étendue tout en prenant soin de l’environnement.
- TVGD encourage le développement professionnel et personnel de ses collaborateurs. Il veille à leur sécurité et à la protection de la santé à la place du travail et à un entourage motivant. Les collaborateurs bénéficient d’une bonne formation et travaillent avec prévenance.
Valeurs de l'entreprise

Respect
"Give respect - Get respect"
- Être à l'écoute
- Valoriser les opinions
- Communication respectueuse
- Ponctualité et honnêteté
- Inclusion
- Gestion des conflits
- Respect de l'autorité et de la hiérarchie

Collaboration
Elle repose sur la communication ouverte, la responsabilité collective et la synergie des talents, créant un environnement où l'intelligence collective est valorisée au détriment de l'individualisme. Cette dynamique favorise l'innovation, la résolution de problèmes complexes et l'efficacité globale d'une organisation.

Bienveillance
- 25% de communication positive
- 25% d'écoute active
- 25% de droit à l'erreur
- 25% de moments informels
